河北2025年石家庄财经职业学院招聘公告
2025-06-23 14:02
一、学校介绍
石家庄财经职业学院创办于1999年,是经国家教育部批准设立、具有独立颁发高等教育学历证书资质的省属全日制普通高等职业院校。经过二十余年的发展建设,学校现已跻身教育部职业教育信息化标杆学校建设单位行列,成功入选河北省"双高计划"建设单位,并担任河北省酒店职业教育集团理事长单位。
学校坐落于河北省省会石家庄市,拥有两个现代化校区,总占地面积达3300余亩。学校现设有会计与金融学院、经济管理学院等12个二级教学单位,涵盖财经商贸、电子与信息等13个专业大类。校园建设秉承"智能化、数字化、生态化"理念,配备先进的教学设施设备,建有900余个校内外实训基地,生活配套设施完善,为师生提供了优越的学习生活环境。
在办学成果方面,学校近年来屡获殊荣:先后获评教育部职业院校数字校园试点单位、教育部"一站式"学生社区综合管理模式自主试点单位等国家级荣誉;同时荣获河北省绿色学校、河北省学校安全工作先进集体等省级称号。特别值得一提的是,近五年来学校师生在各级各类竞赛中表现突出,累计斩获国家级、省级奖项近400项,涵盖技能竞赛、教学能力大赛、创新创业大赛等多个领域。
学校始终坚持“做对师生最好的学校”的办学理念,为教职工提供全方位保障:除五险一金等基本福利外,还提供午餐补助、通勤班车、教职工公寓、年度体检等贴心服务;校园内设有教师休息室、爱心妈妈小屋、健身房等设施,充分体现人文关怀。
面向未来,学校将继续深化内涵建设,全面提升教育教学质量,力争实现办学水平的历史性跨越,更好地服务国家重大战略和河北省经济社会发展,为区域产业升级培养更多高素质技术技能人才。
二、招聘基本条件
(一)招聘对象和条件
1.具有中华人民共和国国籍,拥护中国共产党,遵纪守法,具备所聘岗位需要的政治素养和文化素质。
2.具有良好的职业道德与学术道德,热爱教育事业,服从组织安排,有团队意识、团结协作精神、优秀的创新能力和发展潜力。
3.身心健康,仪表端庄,具有良好的语言表达和沟通能力。
4.具备招聘岗位所需的学历、专业背景及能力要求。
(二)凡有下列情况之一者,不得报名:
1.曾因犯罪受过刑事处罚或受行政处罚以及被开除公职的。
2.受过党政纪律处分的。
3.存在学术不端、师德师风问题被查实的。
4.被依法列为失信联合惩戒对象的。
5.其他不适合从事教育行业的。
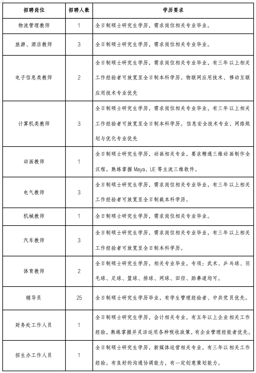
三、招聘岗位及薪资待遇

四、福利待遇:
1.具体薪资待遇按照学历和职称级别确定。
2.在学校工作满一年后可享受校龄工资;
3.按照规定为教职工缴纳"五险一金";
4.学校配合办理人才绿卡;
5.提供住宿、午餐、电话补助、节日福利、生日福利、通勤班车、教职工体检、教师休息室等;
6.工作时间:上午8:00—12:00 下午13:30—16:50;
7.双休、法定假日、寒暑假带薪休假。
五、招聘流程
本次招聘教师均与石家庄财经职业学院签订劳动合同,此次招聘委托第三方人力资源机构完成招聘流程,招聘流程如下:
(一)发布公告
2025年6月21日通过“ikao123.cn”“爱考招聘”公众号发布公告。
(二)网上报名
本次招聘只采取网上报名方式,不接受现场报名。每人限报考一个岗位。采取网上报名、网上打印《准考证》的形式进行。
报名时间:2025年6月21日至2025年7月1日 16:00;
报名网址:ikao123.cn
(1)进入网页点击“求职者登录/注册”完成个人账号注册并进行登录。
(2)点击进入对应公告报名,选择招聘岗位--点击“立即报名”填写--点击“提交”完成报名。
网上报名注意事项
(1)考生开始报名前,须完全了解本次招聘政策和拟报考岗位条件,然后按步骤进行具体操作。
(2)规范填写报名信息,上传的电子照片要符合要求(电子照片要求:近期、免冠、正面、证件照,格式为jpg格式),否则将被报名系统自动拒绝。
(3)请完善填写每一项表单,在相关资格证书可上传岗位所需相关证明材料。
(4)每名应聘者限报考一个岗位。为避免报名后期网络拥堵,请应聘者尽早报名。本次应聘实行诚信报名机制,应聘者必须对提交审核报名信息的真实性负责。资格审核贯穿应聘工作全过程,在任何环节发现应聘者不符合应聘条件的,一经查实,立即取消应聘资格,有弄虚作假行为的要追究责任。
(三)资格初审
审核标准:依据招聘岗位设置的条件进行资格审查。
应聘者提交报名后,系统将在1个工作日内反馈报名结果,应聘者可在登录网站进行查看。待审核及审核通过状态下无法再修改报名信息,审核结果为“审核未通过”者,可根据反馈原因修改信息后重新提交审核。
(四)缴费
缴费截止时间:2025年 07月01日 16:00。
审核通过的应聘者可在“费用支付”点击进行扫码缴费。 考务费100元/人。此费用为考务费,请认真核查信息,一经缴费因个人原因,一律不予退费。特别注意:支付成功后,视为完成报名,未按期缴费者视为放弃报考。
(五)笔试
笔试时间:预计2025年07月03日(笔试准考证查看时间:2025年07月02日12:00后)
笔试人员:辅导员(教师岗位无需笔试)
笔试内容:笔试考察应聘人员综合素质、教育专业知识,职业道德等采取闭卷方式。笔试满分100分,
1、成绩查询:笔试成绩、进入面试人选名单可于笔试结束次日登陆网上报名系统进行查询。
2、依据招聘计划和笔试成绩,分岗位从高分到低分按1:3的比例确定进入面试人员,比例内末位笔试成绩并列的都进入面试人选。
3、具体时间、地点以《笔试准考证》(报名网站自助打印)注明的时间、地点为准。参加笔试时,必须同时携带准考证和身份证(或临时身份证)原件。
4、本次考试不指定考试辅导用书,不举办也不委托任何机构或个人举办考试辅导培训班。
(六)辅导员面试
面试时间:预计2025年07月04—05日
面试人员:依据招聘计划和笔试成绩,分岗位从高分到低分按1:3的比例确定进入面试人员,比例内末位笔试成绩并列的都进入面试人选。
面试方式;结构化面试、答辩的方式进行,满分100分,面试合格分数线为60分,凡低于面试合格分数线的考生不予录用。
(七)教师岗位面试
面试时间:预计2025年07月07日—08日
面试方式:结构化面试、答辩、试讲等方式进行,试讲需准备15-20分钟板书试讲,试讲内容应与所应聘教师岗位的专业相近或相似。自行选题。满分100分,面试合格分数线为60分,凡低于面试合格分数线的考生不予录用。
(八)行政人员面试
面试时间:预计2025年07月09日
面试方式:采用结构化面试、答辨等方式进行,满分100分,面试合格分数线为60分,凡低于面试合格分数线的考生不予录用。如报名缴费人数超过1:10比例增加笔试环节。
(九)入职审查
根据总成绩排名1:1比例确定拟入职人员名单,按照石家庄财经职业学校要求进行审查,具体时间、地点由学校另行通知,未通过审查的人员将按照成绩顺序进行补录。
五、注意事项
(一)网上报名实行严格的自律机制,应聘者须确保本人提供信息的真实性。凡弄虚作假者,一经发现,即取消录用资格。已经录用的,解除与其签订的劳动合同。问题严重的,报有关部门追究责任。
(二)考生务必时刻关注网站信息,凡在规定时间内未能完成相关操作或未能参加招聘活动的,视为自动放弃。考生报名时,务必填写本人常用的联系方式,并在招聘期间保持手机等通讯设备畅通,因通讯不畅错过考试、考察、递补等招聘环节的,自行承担责任。因个人原因造成证件丢失、被他人盗用或信息被恶意篡改而影响招聘的,自行承担责任。
(三)本次公开招聘工作实行全过程监督。如有违纪违规行为,一经发现,严肃查处。
(四)本次公开招聘工作由石家庄信德达人力资源服务有限公司统一组织实施。
(五)本次招聘考试不指定考试辅导用书,不举办、不委托任何机构或个人举办考试培训班,敬请广大报考人员提高警惕,切勿上当受骗。
学校地址:河北省石家庄市鹿泉区卧龙路99号
咨询时间:9:00-11:00 ;14:00-16:00
报名咨询电话:王老师:16603119292;任老师:18831115615
2025年06月21日
半月讲坛温馨提示:信息均转载自官方网站,仅供参考,不构成相关服务。其最终解释权归相关单位所有,如对信息有疑问,请直接与相关单位联系。转载目的在于信息传递,我司不承担此类稿件其他行为的连带责任,如有侵权或需删除请联系我们。因此带来的不便敬请谅解!
石家庄财经职业学院创办于1999年,是经国家教育部批准设立、具有独立颁发高等教育学历证书资质的省属全日制普通高等职业院校。经过二十余年的发展建设,学校现已跻身教育部职业教育信息化标杆学校建设单位行列,成功入选河北省"双高计划"建设单位,并担任河北省酒店职业教育集团理事长单位。
学校坐落于河北省省会石家庄市,拥有两个现代化校区,总占地面积达3300余亩。学校现设有会计与金融学院、经济管理学院等12个二级教学单位,涵盖财经商贸、电子与信息等13个专业大类。校园建设秉承"智能化、数字化、生态化"理念,配备先进的教学设施设备,建有900余个校内外实训基地,生活配套设施完善,为师生提供了优越的学习生活环境。
在办学成果方面,学校近年来屡获殊荣:先后获评教育部职业院校数字校园试点单位、教育部"一站式"学生社区综合管理模式自主试点单位等国家级荣誉;同时荣获河北省绿色学校、河北省学校安全工作先进集体等省级称号。特别值得一提的是,近五年来学校师生在各级各类竞赛中表现突出,累计斩获国家级、省级奖项近400项,涵盖技能竞赛、教学能力大赛、创新创业大赛等多个领域。
学校始终坚持“做对师生最好的学校”的办学理念,为教职工提供全方位保障:除五险一金等基本福利外,还提供午餐补助、通勤班车、教职工公寓、年度体检等贴心服务;校园内设有教师休息室、爱心妈妈小屋、健身房等设施,充分体现人文关怀。
面向未来,学校将继续深化内涵建设,全面提升教育教学质量,力争实现办学水平的历史性跨越,更好地服务国家重大战略和河北省经济社会发展,为区域产业升级培养更多高素质技术技能人才。
二、招聘基本条件
(一)招聘对象和条件
1.具有中华人民共和国国籍,拥护中国共产党,遵纪守法,具备所聘岗位需要的政治素养和文化素质。
2.具有良好的职业道德与学术道德,热爱教育事业,服从组织安排,有团队意识、团结协作精神、优秀的创新能力和发展潜力。
3.身心健康,仪表端庄,具有良好的语言表达和沟通能力。
4.具备招聘岗位所需的学历、专业背景及能力要求。
(二)凡有下列情况之一者,不得报名:
1.曾因犯罪受过刑事处罚或受行政处罚以及被开除公职的。
2.受过党政纪律处分的。
3.存在学术不端、师德师风问题被查实的。
4.被依法列为失信联合惩戒对象的。
5.其他不适合从事教育行业的。
三、招聘岗位及薪资待遇

四、福利待遇:
1.具体薪资待遇按照学历和职称级别确定。
2.在学校工作满一年后可享受校龄工资;
3.按照规定为教职工缴纳"五险一金";
4.学校配合办理人才绿卡;
5.提供住宿、午餐、电话补助、节日福利、生日福利、通勤班车、教职工体检、教师休息室等;
6.工作时间:上午8:00—12:00 下午13:30—16:50;
7.双休、法定假日、寒暑假带薪休假。
五、招聘流程
本次招聘教师均与石家庄财经职业学院签订劳动合同,此次招聘委托第三方人力资源机构完成招聘流程,招聘流程如下:
(一)发布公告
2025年6月21日通过“ikao123.cn”“爱考招聘”公众号发布公告。
(二)网上报名
本次招聘只采取网上报名方式,不接受现场报名。每人限报考一个岗位。采取网上报名、网上打印《准考证》的形式进行。
报名时间:2025年6月21日至2025年7月1日 16:00;
报名网址:ikao123.cn
(1)进入网页点击“求职者登录/注册”完成个人账号注册并进行登录。
(2)点击进入对应公告报名,选择招聘岗位--点击“立即报名”填写--点击“提交”完成报名。
网上报名注意事项
(1)考生开始报名前,须完全了解本次招聘政策和拟报考岗位条件,然后按步骤进行具体操作。
(2)规范填写报名信息,上传的电子照片要符合要求(电子照片要求:近期、免冠、正面、证件照,格式为jpg格式),否则将被报名系统自动拒绝。
(3)请完善填写每一项表单,在相关资格证书可上传岗位所需相关证明材料。
(4)每名应聘者限报考一个岗位。为避免报名后期网络拥堵,请应聘者尽早报名。本次应聘实行诚信报名机制,应聘者必须对提交审核报名信息的真实性负责。资格审核贯穿应聘工作全过程,在任何环节发现应聘者不符合应聘条件的,一经查实,立即取消应聘资格,有弄虚作假行为的要追究责任。
(三)资格初审
审核标准:依据招聘岗位设置的条件进行资格审查。
应聘者提交报名后,系统将在1个工作日内反馈报名结果,应聘者可在登录网站进行查看。待审核及审核通过状态下无法再修改报名信息,审核结果为“审核未通过”者,可根据反馈原因修改信息后重新提交审核。
(四)缴费
缴费截止时间:2025年 07月01日 16:00。
审核通过的应聘者可在“费用支付”点击进行扫码缴费。 考务费100元/人。此费用为考务费,请认真核查信息,一经缴费因个人原因,一律不予退费。特别注意:支付成功后,视为完成报名,未按期缴费者视为放弃报考。
(五)笔试
笔试时间:预计2025年07月03日(笔试准考证查看时间:2025年07月02日12:00后)
笔试人员:辅导员(教师岗位无需笔试)
笔试内容:笔试考察应聘人员综合素质、教育专业知识,职业道德等采取闭卷方式。笔试满分100分,
1、成绩查询:笔试成绩、进入面试人选名单可于笔试结束次日登陆网上报名系统进行查询。
2、依据招聘计划和笔试成绩,分岗位从高分到低分按1:3的比例确定进入面试人员,比例内末位笔试成绩并列的都进入面试人选。
3、具体时间、地点以《笔试准考证》(报名网站自助打印)注明的时间、地点为准。参加笔试时,必须同时携带准考证和身份证(或临时身份证)原件。
4、本次考试不指定考试辅导用书,不举办也不委托任何机构或个人举办考试辅导培训班。
(六)辅导员面试
面试时间:预计2025年07月04—05日
面试人员:依据招聘计划和笔试成绩,分岗位从高分到低分按1:3的比例确定进入面试人员,比例内末位笔试成绩并列的都进入面试人选。
面试方式;结构化面试、答辩的方式进行,满分100分,面试合格分数线为60分,凡低于面试合格分数线的考生不予录用。
(七)教师岗位面试
面试时间:预计2025年07月07日—08日
面试方式:结构化面试、答辩、试讲等方式进行,试讲需准备15-20分钟板书试讲,试讲内容应与所应聘教师岗位的专业相近或相似。自行选题。满分100分,面试合格分数线为60分,凡低于面试合格分数线的考生不予录用。
(八)行政人员面试
面试时间:预计2025年07月09日
面试方式:采用结构化面试、答辨等方式进行,满分100分,面试合格分数线为60分,凡低于面试合格分数线的考生不予录用。如报名缴费人数超过1:10比例增加笔试环节。
(九)入职审查
根据总成绩排名1:1比例确定拟入职人员名单,按照石家庄财经职业学校要求进行审查,具体时间、地点由学校另行通知,未通过审查的人员将按照成绩顺序进行补录。
五、注意事项
(一)网上报名实行严格的自律机制,应聘者须确保本人提供信息的真实性。凡弄虚作假者,一经发现,即取消录用资格。已经录用的,解除与其签订的劳动合同。问题严重的,报有关部门追究责任。
(二)考生务必时刻关注网站信息,凡在规定时间内未能完成相关操作或未能参加招聘活动的,视为自动放弃。考生报名时,务必填写本人常用的联系方式,并在招聘期间保持手机等通讯设备畅通,因通讯不畅错过考试、考察、递补等招聘环节的,自行承担责任。因个人原因造成证件丢失、被他人盗用或信息被恶意篡改而影响招聘的,自行承担责任。
(三)本次公开招聘工作实行全过程监督。如有违纪违规行为,一经发现,严肃查处。
(四)本次公开招聘工作由石家庄信德达人力资源服务有限公司统一组织实施。
(五)本次招聘考试不指定考试辅导用书,不举办、不委托任何机构或个人举办考试培训班,敬请广大报考人员提高警惕,切勿上当受骗。
学校地址:河北省石家庄市鹿泉区卧龙路99号
咨询时间:9:00-11:00 ;14:00-16:00
报名咨询电话:王老师:16603119292;任老师:18831115615
2025年06月21日
半月讲坛温馨提示:信息均转载自官方网站,仅供参考,不构成相关服务。其最终解释权归相关单位所有,如对信息有疑问,请直接与相关单位联系。转载目的在于信息传递,我司不承担此类稿件其他行为的连带责任,如有侵权或需删除请联系我们。因此带来的不便敬请谅解!







